UX Design Project

get savvy.

design brief

To design a mobile application for Glasgow City Council, aimed at providing new students in Glasgow a guide to the city, where they can book event tickets and access discounts, driving sales and footfall to local businesses. Following the Double Diamond Design process, utilise UX tools and theories to create a high-fidelity prototype, 15 page process document and a video presentation.

In the discover stage, both client research and user research were explored through secondary research. Next a competitor review using heuristic evaluation was completed. To summarise the section, the market opportunity was outlined.

Key UX tools used:

  • Client research

  • User research

  • Competitor analysis / heuristic evaluation

01. discover

The information gathered in the discover stage was then evaluated to identify user needs and problems that the app can address, using UX tools to clearly define.

Key UX tools used:

  • Empathy Map

  • User Personas

  • POV Statements

  • How Might We (HMW)

  • Jobs to be Done (features)

  • Kano and MoSCoW

02. define

At this stage, solutions to the identified problems were explored, starting with user flows and low-fidelity paper sketches to generate multiple ideas. Light gamification was also explored to encourage engagement, through awards for app usage and swipe features inspired by Tinder. This was followed by visual identity development, where the goal was to create an identity that represented Glasgow as a fun, vibrant and diverse city, making it clear to users that the app is more than just informational.

Key UX tools used:

  • User Flows (Figjam)

  • Crazy 8’s

  • Low-fi wireframes (paper & Figma)

  • Early User Testing

  • Gamification

  • Visual Identity

  • Mid-fi wireframes (Figma)

03. develop

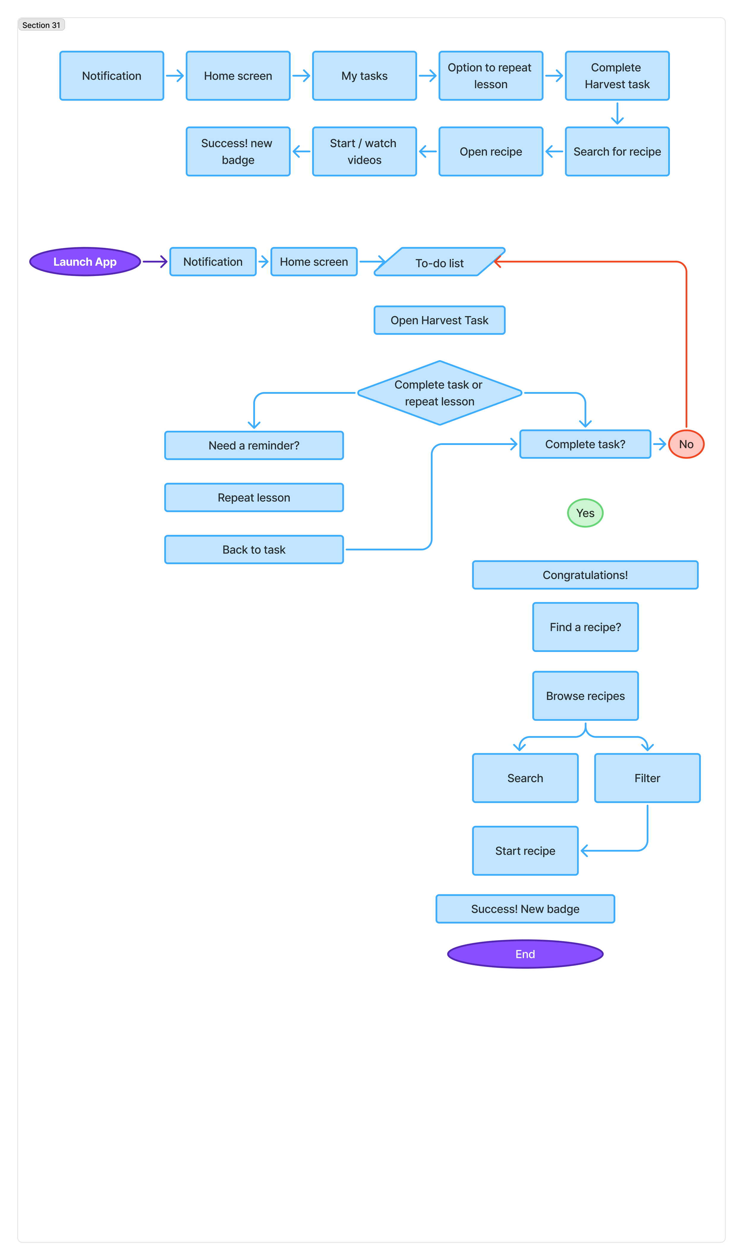
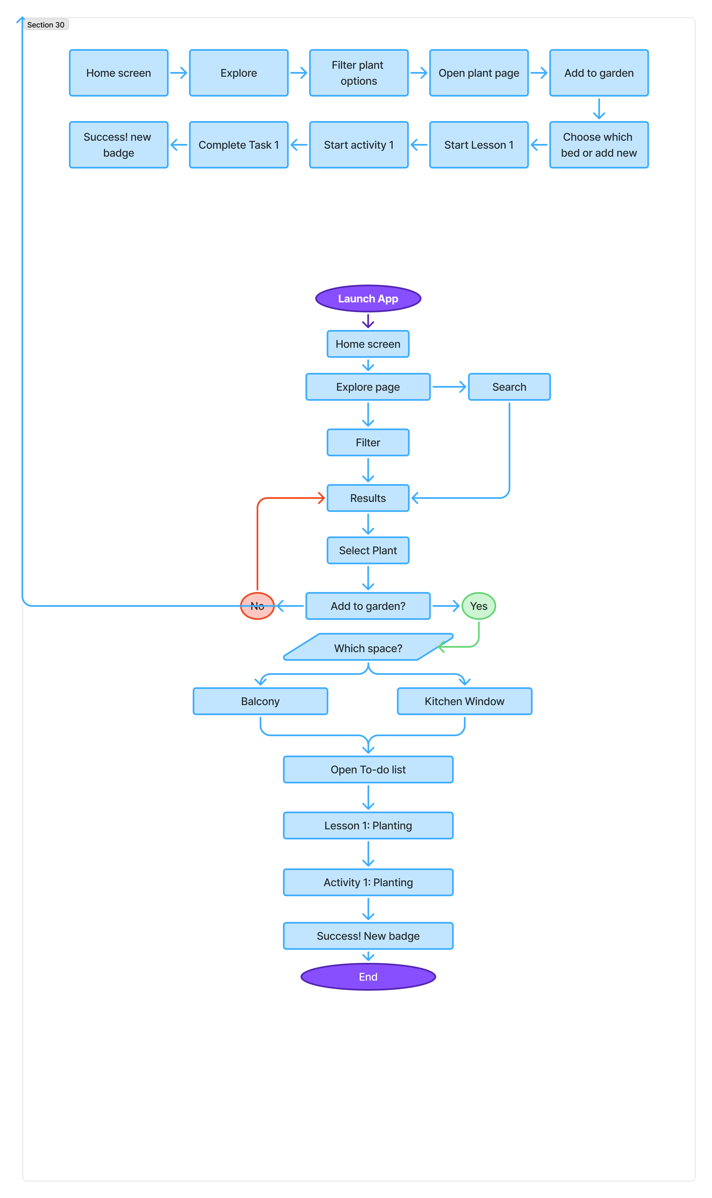
The final users flows created included:

  • On-boarding

  • Search and buy tickets to an event

  • Join a community and ask a question

  • Update accessibility settings

04. deliver